一、测试内容
一套自编舞蹈啦啦操套路动作。舞蹈啦啦操包括:花球、爵士和街舞三类,套路时间为1分30秒±10秒,成套动作中需包含跳步、转体、平衡与柔韧三大类动作,每类动作至少1个,多者不限,否则每缺少一类动作即扣5分。音乐和动作风格自选,要求能够充分体现考生的专项能力。
温馨提示:考生需自备考试伴奏音乐,着装最低要求是运动服,不得佩戴有碍于安全的任何饰物,不得完成有违安全的动作。
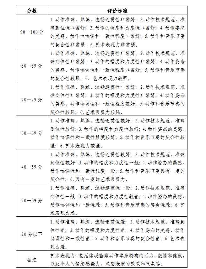
二、评定标准(满分为100分)

三、评分细则
评分包括完成分和艺术分,总分100分。其中完成分70分,艺术分30分。
(一)完成分(70分)
1.动作准确、熟练、流畅连贯性(20分)。如有明显停顿或动作不熟练,视其错误情况相应进行扣分。
2.动作技术规范、准确到位性(20分)。如个别或整套动作的技术不规范,或者动作不准确,不到位,均视其程度进行扣分。
3.动作的幅度和力度(20分)。如动作幅度的大小直接影响到健身和表演的效果,对个别动作、局部动作或成套动作幅度过小,均视其程度进行扣分。
4.动作姿态的美感、动作协调性和一致性(10分)。如个别或整套动作的姿态控制不好,或完成整套动作的协调性和一致性有所欠缺,均视其程度进行扣分。
(二)艺术分(30分)
1.动作和音乐节奏的契合性(10分)。如动作能较好地体现音乐本身的特点,且动作和音乐能够较好地融为一体,否则均视其程度进行扣分。
2.艺术表现力(20分)。体现套路动作本身特有的活力、激情和健康,以及个人的情绪感染力,成套表演的效果和气氛。即运动员通过自己的情绪、表情及情感的投入来吸引、感染观众, 进而提升成套动作的表演效果和气氛,且能充分地体现啦啦操特有的活力、激情和健康向上的本质特点。如因表情过分的造作或平淡缺乏感染力,或者成套表演的效果和气氛欠缺或不足,视其情况进行扣分。
提醒:考生需自备考试伴奏音乐,并统一存放在U盘和CD中(两者同时存放,以防意外);着装最低要求是运动服,不得佩戴有碍于安全的任何饰物;不得完成有违安全的动作。