一、测试内容
国家体育总局于2009年8月颁布的第三套《全国健美操大众锻炼标准》中的三级规定套路。
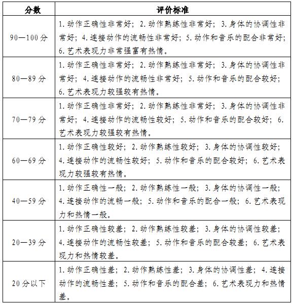
二、评定标准(满分为100分)

三、评分细则
评分包括完成分和艺术分,总分100分。其中完成分70分,艺术分30分。
(一)完成分(70分):
1.动作正确性(20分):包括身体姿态舒展、动作技术正确、动作范围适当。如有技术动作不正确或身体姿态问题,视其错误情况相应进行扣分。
2.动作熟练性(20分):动作熟练,无漏做动作。如有漏做,按照漏做动作的多少进行酌情扣分。
3.身体的协调性(10分):包括全身协调运动,动作轻松有弹性,动作清晰无多余动作,避免过分松弛和过分紧张。如动作不协调,没有弹性,动作不清晰,出现多余动作,过分紧张和松弛,均视其程度进行扣分。
4.连接动作的流畅性(10分):包括动作之间的连接自然流畅、动作的转化及方向的变化要干净无多余动作。
5.动作和音乐(10分):动作要充分表现音乐的情绪、动作和音乐节奏配合要准确。如动作和音乐的配合出现问题,均视其程度进行扣分。
(二)艺术分(30分)
表现力和热情:动作要展示内心的激情,体现一种健康和向上的情绪。如表演者未体现健美操健康积极向上的精神,视其情况进行扣分。
提醒:考生需自带考试伴奏音乐,并统一存放在U盘和CD中(两者同时存放,以防意外);着运动鞋服,不佩戴尖锐物品